跳到主要內容區
您的瀏覽器不支援JavaScript功能,若網頁功能無法正常使用時,請開啟瀏覽器JavaScript狀態
臺中市立臺中第二高級中等學校
漢堡鈕選單
回首頁
關於臺中二中
簡介
行事曆
位置
校訊
行政處室
校長室
教務處
學務處
總務處
輔導室
圖書館
人事室
會計室
教學服務
課程資訊平臺
學習歷程檔案系統
校務系統(開新視窗)
教師公開觀課登錄平臺
招生升學資訊
學雜費入口網
招生專區
中學生網站
學生會
新生入學專區
大學升學資訊
升學榜單
夜讀三點
夜讀三點網站
臺中二中之友
家長會
文教基金會
教師會
校友會
媽媽聯誼會
全國教師工會總聯合會
傑出校友
校內分機
網站導覽
首頁
最新消息
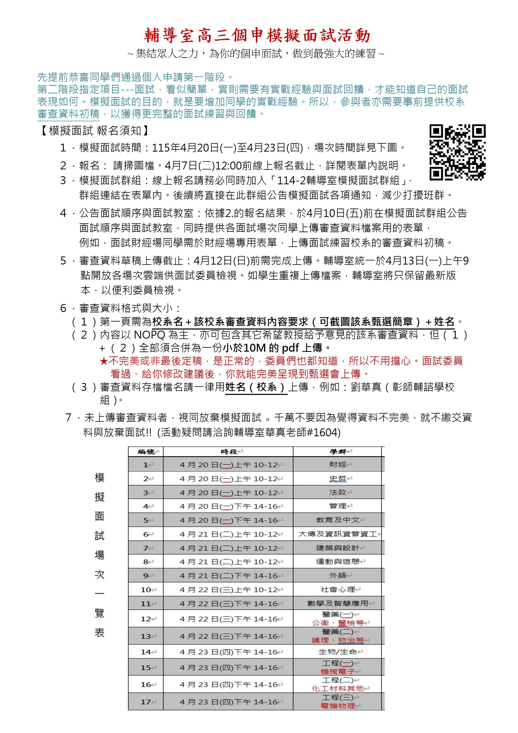
高三模擬面試報名資訊
發佈者 :
輔導室公用
線上報名表單連結:
https://forms.gle/CYd3AKdVwkeNe28BA
,
請同學使用二中信用登入報名。
瀏覽數:
友善列印
分享
登入成功
Close (Esc)
Share
Toggle fullscreen
Zoom in/out
Previous (arrow left)
Next (arrow right)